安全生产
重要通知!2022年企业安全生产费用提取和使用最新政策解读
发布时间:2022-06-16
发布者:交投物流
阅读 : 21387
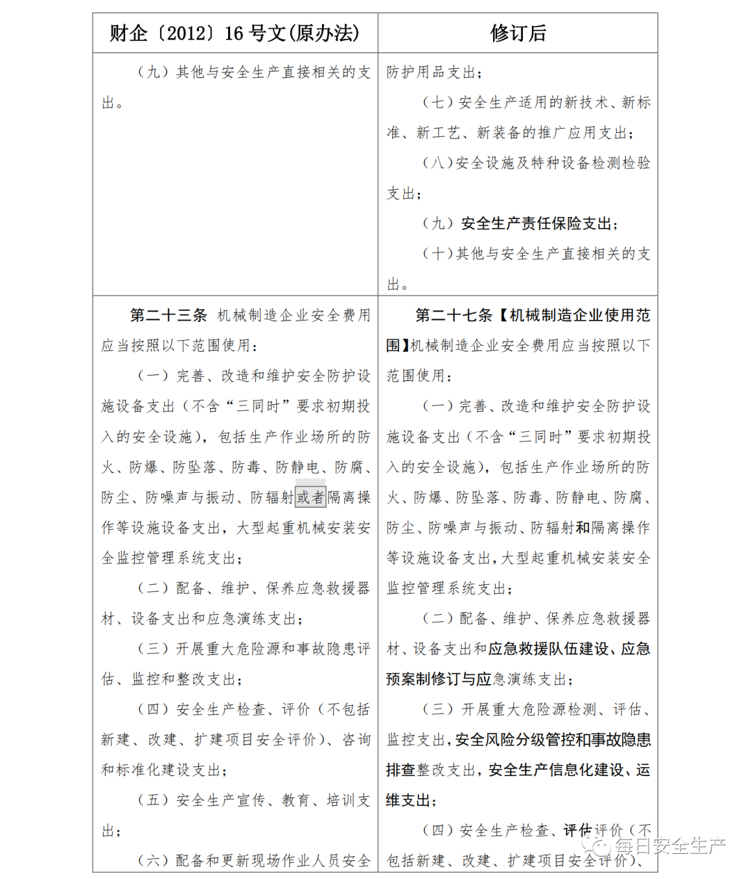
自2019年应急管理部办公厅发布《企业安全费用提取和使用管理办法》(征求意见稿)后,时隔两年财政部正式发布修订稿,但随后一直没有正式发布实施。
财政部的《企业安全生产费用提取和使用管理办法(修订稿)》意见的函( 财资便函〔2021〕83号)一直未能官方公布的原因之一是:第三次修订后的《安全生产法》,2021年9月正式生效。相关的管理办法需要要重新梳理,重新修订。
刚刚,应急管理部又重新发布征求意见稿,这意味着新修订的《企业安全生产费用提取和使用管理办法》将很快实施生效。2022年企业安全生产费用的提取和使用将迎来大变动。




































来源:每日安全生产
原文链接:https://mp.weixin.qq.com/s/rBt7i3rrxxcp-X0jcUcPdA



闽公网安备35099902000125号